服務熱線
18501696120
更新時間:2025-10-30
瀏覽次數:18次
更多推薦2025-10-30
2025-10-30
2025-10-30
2025-10-30
2025-10-30
2025-08-27
2025-08-25
2025-07-26
2025-07-24
2025-06-25
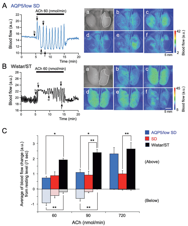
為闡明水通道蛋白 5(AQP5)在唾液分泌中的作用,本研究評估了乙酰膽堿(ACh)誘導的 SD大鼠、AQP5 蛋白低表達大鼠及 Wistar/ST 大鼠的唾液分泌情況。低劑量 ACh(60-120 nmol/min)輸注時,AQP5大鼠的唾液分泌量為 SD 大鼠的 27%-42%;而 Wistar/ST大鼠雖 AQP5 表達水平較低,但其低劑量 ACh 誘導的唾液分泌量與 SD 大鼠相當。光譜熒光法和 RT-PCR 實驗表明,這些大鼠品系在 ACh 誘導的鈣離子反應、毒蕈堿受體、氯離子通道或協同轉運體的 mRNA 表達方面無明顯差異。
這一發現提示,除唾液腺腺泡細胞功能外,其他因素也調控著弱刺激下的唾液分泌。對頜下腺血流動力學的監測顯示,低劑量 ACh 可誘導不同品系大鼠出現不同的血流波動模式:AQP5大鼠的血流降至靜息水平以下,而 Wistar/ST 大鼠的血流則大多維持在靜息水平以上。本研究表明,AQP5 依賴的水轉運作用受刺激強度和腺體血流的影響。
本研究為揭示唾液分泌的調控機制,探究了 AQP5 與腺體血流的作用,而Omegazone OZ-2 激光散斑血流成像儀成為關鍵實驗工具。該儀器通過檢測激光散射形成的散斑圖案,可實時、每秒量化一次組織血流變化,為在體監測大鼠頜下腺血流提供了數據支持。
不同品系大鼠在 ACh 刺激下的頜下腺血流變化差異
實驗中,研究人員通過該儀器對麻醉大鼠的頜下腺進行血流成像與動態追蹤,捕捉到不同品系大鼠在低劑量 ACh 刺激下的血流差異:AQP5大鼠的頜下腺血流在波動中降至靜息水平以下,而 Wistar/ST 大鼠的血流始終維持在靜息水平以上,且血流增加量顯著高于前者。這一數據直接印證了 “腺體血流是弱刺激下唾液分泌差異的關鍵因素" 這一結論 ——Wistar/ST 大鼠雖 AQP5 表達不足,但充足的腺體血流為唾液分泌提供了必要的水分來源,彌補了 AQP5 功能的缺陷。
實驗結論如下:
1. AQP5 依賴的跨細胞水轉運在弱刺激(低劑量 ACh)誘導的唾液分泌中占比 60%-70%,而在強刺激(高劑量 ACh)下占比降至 20%-25%,其貢獻度隨刺激強度變化。
2. Wistar/ST 大鼠與 AQP5大鼠均存在 AQP5 低表達,但低劑量 ACh 刺激時前者唾液分泌量顯著更高,核心原因是兩者頜下腺血流存在差異 ——Wistar/ST 大鼠低劑量 ACh 誘導的血流增加量約為 AQP5大鼠的 2 倍,且血流波動未低于靜息水平。
3. 腺體血流是弱刺激下唾液分泌速率的關鍵決定因素,血管緊張素 Ⅱ 的血管收縮作用通過影響血流,進而調控低劑量 ACh 誘導的唾液分泌;AQP5 非依賴的旁細胞轉運途徑在低 AQP5 表達大鼠的唾液分泌中發揮重要作用。
4. 體內實驗中,刺激強度變化會引發血流改變,這與體外灌注實驗中血流速率恒定的情況不同,提示實驗體系的差異可能導致 AQP5 介導的跨細胞轉運與旁細胞轉運的作用爭議。
激光散斑血流成像儀的高時空分辨率優勢,使研究能夠量化血流波動的幅度與模式,為區分不同品系大鼠的生理差異、建立血流與唾液分泌的關聯提供了可靠的實驗依據,也為后續深入探索腺體血流調控機制奠定了技術基礎。
返回列表